Arima Semiconductors automotive application ICs are designed to essentially support safer and smarter…
BCT1812 provides a power supply IC with an output load of 500mA-1.2A in a 5V voltage environment. The…
Arima Semiconductor provides innovative analog ICs for wireless and wired networks, supporting ever-i…
CMS79F51x medical nebulizer program performance characteristics: center frequency can be selected 1.7…
Arima Semiconductor provides high-performance solutions for data centers and enterprise servers. Arim…
Arima Semiconductors reliable analog and digital I/O, analog signal chain and power management produc…
LED lighting refers to a distributed wireless telemetry, remote control, and remote control system co…
Arima Semiconductor provides a variety of high-reliability signal chain, embedded processing, safety …
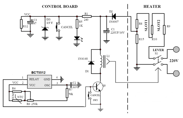
BCT5512 is a toaster single-chip controller launched by our company in the small home appliance marke…
Founded in 2011, Guangdong Huaguan Semiconductor Co., Ltd. is a national high-tech and Shenzhen high-tech enterprise specializing in the R & D, packaging, testing and sales of semiconductor devices. The company has an internationally advanced semiconductor integrated circuit packaging and testing production line and a technical team with rich experience in integrated circuit design, packaging and testing.
Tel
